通知公告
当前位置: 网站首页>>通知公告>>正文
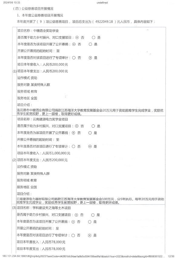
2023年基金会工作报告
2024-05-06 10:46 孙韶 


关闭窗口

Copyright 2013 jiangsu ocean university. All Rights Reserved 江苏海洋大学校友总会版权所有

               地址:江苏省连云港市海州区苍梧路59号,校友会联系人:孙老师,电话(传真):0518-85895030,EMAIL:xyh@jou.edu.cn    ICP备 20131103案信息